时间:2025-11-10 22:04 来源:未知 作者:任逍遥
东莞观音山事件真的无解吗?广东省委省政府该为保护生态环境和东莞的营商环境出手了! 观音山事件由来已久,媒体报道最先始于2007 年的《绿色时报》半版报道;2012 年《中华建筑报》...
东莞“观音山事件”真的无解吗?广东省委省政府该为保护生态环境和东莞的营商环境出手了!
“观音山事件”由来已久,媒体报道最先始于2007 年的《绿色时报》半版报道;2012 年《中华建筑报》开始连续用十个整版进行了详细的报道;随后,《人民日报海外版》用了三个版进行了报道;《绿色时报》连续用了七个版分别进行了报道;《人民政协报》也用六个整版进行了详细的报道;中央电视台四频道进行了近五分钟的报道;时至今后,已有近三百多家媒体进了上千次深入的报道。可惜的是,“观音山事件”非但没有解决,反而愈演愈烈。问题到底出在哪?让我们以证据为依据,以事件为线索,进行深度剖析:东莞市观音山森林公园开发有限公司管理经营的“广东观音山国家森林公园”2005 年 12 月 23 日国家林业局正式批准设立,经营面积 657.18 公顷、经营期限至 2049 年 11 月 30 日,行政区域位置位于广东省东莞市樟木头镇。该公园由东莞市民营企业家黄淦波与东莞市樟木头镇石新村民委员会签订 50 年荒山经营合同个人投资建设,属于首家由民营企业申报、管理和经营的国家森林公园。20 多年来,观音山国家森林公园却一直在东莞市恶劣的营商环境下生存,因身陷地方政府争夺经营权之战而深受其害,企业发展道路异常艰难曲折遭遇重重。
一、国家林业和草原局、国家自然资源部 2024 年 10 月 15日公示撤销广东观音山国家森林公园“自然保护地”的行政行为严重违反党的二十届三中全会的决议精神,是违法行政、侵犯民营企业权利的典型事件,直接影响到了民营资本进入国家森林公园行业样板企业的发展,影响到了国家鼓励民营企业投资森林公园建设政策的执行,将给民企造成不可估量的重大经济损失,应依法予以纠正并追究相关人员责任。

东莞市观音山森林公园开发有限公司管理经营的“广东观音山国家森林公园”2005 年 12 月 23 日国家林业局正式批准设立,经营面积 657.18 公顷、经营期限至 2049 年 11 月 30 日,行政区域位置位于广东省东莞市樟木头镇,该公园由东莞市民营企业家黄淦波与东莞市樟木头镇石新村民委员会签订 50 年荒山经营合同个人投资建设,属于首家由民营企业申报、管理和经营的国家森林公园。
多年来广东观音山国家森林公园管理公司法定代表人黄淦波经过不懈努力和开拓创新,坚持走科学发展道路,打造地方品牌,取得了举世瞩目的巨大成就,成为具有极高独特性的国家级生态植被公园,其国内首家古树博物馆中数千年树龄的古树更是极具研究价值。公园森林覆盖率超过 92%,拥有丰富的野生动植物资源,已经形成了东莞范围内最大最完整的原始次生林。公园的植被茂密,空气中负氧离子含量极高,是当之无愧名副其实的天然氧吧。公园内繁衍着包括国家一级保护植物金茶花、恐龙时代的物种苏铁蕨、濒危植物白桂木、野茶树和野生龙眼等近千种野生植物和包括昆虫、野兔、鼠、蛇、穿山甲、狐狸、野鸡、麻雀、鹰等 300 多种野生动物,这些得天独厚的生态环境为公园生物多样性提供了坚实的基础,为健康养生提供了优良的天然条件。
同时,公园方勇于面对困难和挑战,不断加大投资力度,致力于森林管护、林相改造、白蚁防治、森林防火以及绿化美化等项目的实施,成效显著。陆续荣获“广东省森林生态旅游示范基地”、“联合国国际生态安全旅游示范基地”、国家 AAAA 级旅游景区等称号,为国家和广东及东莞赢得了荣誉。公园方通过生态保护和发展文化旅游,已经向政府纳税超亿元,有效减轻了财政负担,激活了地方经济,为当地繁荣发展作出了贡献。

2007 年 2 月 9 日,国家林业局森林公园管理办公室林园函字【2007】8 号文函给予了肯定:“鼓励民营企业投资森林公园建设是当前森林公园行业的一项基本政策,民营资本的进入对于进一步改善森林公园的基础服务设施条件,提高森林风景资源的保护和利用水平具有重要作用。观音山国家森林公园是目前我国为数不多的由民营企业申报、管理和经营的国家森林公园之一,几年来,投资商在森林风景资源保护、为国民提供游憩服务以及公益宣传等方面做出了很大努力,并取得了理想效果,是我国民营资本进入森林公园行业的一块样板。”
2019年被《人民政协报》发文称赞为“两山理论”实践的鲜活样本。
2021年《人民日报》和《光明日报》分别发文称赞观音山森林公园所取得的成就。
2023 年中央电视台新闻联播称赞观音山森林公园的文化活动多姿多彩,不仅丰富了市民的文化生活,更让市民领略到传统文化的魅力。
自 2015 年至今,观音山森林公园和广东省楹联学会联合举办的“观音山上观山水”征联活动,为推动中国楹联文化的传承发展,弘扬中华传统文化做出了积极贡献,成为文旅结合的一个创举和典型。
可是,这样名副其实的国家自然保护地和闻名遐迩的旅游胜地,2024 年 10 月 15 日却被国家林业和草原局、自然资源部通过官网公示形式将该公园国家自然保护地资质拟予撤销,相关信息资料尚未公开。公园方已在公示期内于 2024 年 10 月 18 日及时按照公示告知权利提出了异议,认为拟撤销理由不能成立,请求予以保留。但国家林业和草原局、自然资源部至今对异议理由未予答复。据《羊城晚报》记者 10 月 21 日采访东莞市林业局有关人士获悉,观音山公园之所以拟被撤销“国家级自然保护地”是因为存在历史遗留、边界不清等问题。公园方认为,东莞市林业局有关人士的说法理由不能成立,纯属欺骗性解释。

就该拟撤销程序是否合法问题,公园方还曾于 2024 年 11 月2 日委托专家进行了论证,论证意见:
(一)公示撤销广东观音山国家森林公园自然保护地的行政行为存在诸多程序违法。
公示是怎么做出来的?撤销的依据是什么?谁申请的?谁论证的?有没有利害相关方参加?有没有征求当事人的意见?如果只是根据省市“上报”的意见,听取汇报,而没有调查,没有听证,甚至对于涉事企业也没有通知;由于国家公示所涉及的利益方较多、信息量较大,按规定公示期不得少于 10 日,而 5 日的公示期显然不符合规定。所以,根据《行政复议法》、《行政许可法》的有关规定,均存在撤销程序违法的问题。
(二)《公示》存在实体方面严重的行政违法问题。
1、违反《行政许可法》规定:第五条:设定和实施行政许可,应当遵循公开、公平、公正、非歧视的原则。
第八条:公民、法人或者其他组织依法取得的行政许可受法律保护,行政机关不得擅自改变已经生效的行政许可。
第四十六条:法律、法规、规章规定实施行政许可应当听证的事项,或者行政机关认为需要听证的其他涉及公共利益的重大行政许可事项,行政机关应当向社会公告,并举行听证。
第四十七条:行政许可直接涉及申请人与他人之间重大利益关系的,行政机关在作出行政许可决定前,应当告知申请人、利害关系人享有要求听证的权利;申请人、利害关系人在被告知听证权利之日起五日内提出听证申请的,行政机关应当在二十日内组织听证。
2、违反《物权法》规定:
第三条:国家实行社会主义市场经济,保障一切市场主体的平等法律地位和发展权利。《公示》并没有考虑到观音山的特殊性,即观音山公园是全国首家由民营企业经营管理的国家级森林公园,属于民营企业办国家级公益事业的重大尝试;而此次拟撤销广东观音山国家森林公园自然保护地,显然不是因为“没有保护价值”,而是出于对民营企业的歧视。
3、违反了一批国务院行政法规规定:2004 年《全面推进依法行政的决定》。
2008 年的《关于市县政府依法行政的决定》。
2010 年到 2020 年以及 2020 年到 2025 年的《法治政府实施纲要》。
2017 年修改的《政府信息公开条例》。
2019 年颁布、2020 年实施的《优化营商环境条例》。
中共中央办公厅、国务院办公厅《关于建立以国家公园为主体的自然保护地体系的指导意见》中明确规定“确保重要自然生态系统、自然遗迹、自然景观和生物多样性得到系统性保护,提升生态产品供给能力,维护国家生态安全,为建设美丽中国、实现中华民族永续发展提供生态支撑”。观音山国家森林公园作为广东屈指可数的国家自然保护地明显适应党和国家的这一大政方针。
《关于在国土空间规划中统筹划定落实三条控制线的指导意见》明确规定“(四)按照生态功能划定生态保护红线。生态保护红线是指在生态空间范围内具有特殊重要生态功能、必须强制性严格保护的区域。优先将具有重要水源涵养、生物多样性维护、水土保持、防风固沙、海岸防护等功能的生态功能极重要区域,以及生态极敏感脆弱的水土流失、沙漠化、石漠化、海岸侵蚀等区域划入生态保护红线”,而观音山国家森林公园最显著的生态环境特点就是,“公园内繁衍着包括国家一级保护植物金茶花、恐龙时代的物种苏铁蕨、濒危植物白桂木、野茶树和野生龙眼等近千种野生植物和包括昆虫、野兔、鼠、蛇、穿山甲、狐狸、野鸡、麻雀、鹰等 300 多种野生动物,这些得天独厚的生态环境为公园生物多样性提供了坚实的基础”。显而易见,撤销观音山国家自然保护地资质这一具体行政行为没有考虑到该国家森林公园的具体实际情况。
根据《全国自然保护地整合优化方案》,撤销的自然保护地大多为无规划范围、无功能分区、无管理机构,无法实际落地管理,且存在大面积的村庄、永久基本农田、集体人工商品林,资源保护价值较低,不具备原生性、典型性和代表性特征,无明确保护对象等情况。显而易见,作为拥有国家自然保护地资质的广东观音山森林公园,其拥有雄厚的绿色生态资源,具备鲜明的动植物多样性、独特性和典型性,是广东其他地区尤其是东莞地区不能比拟的;其边界是大致清晰的,有经纬图,里面存在的原有村庄和耕地等等都是当初国家林业局批准成立国家级公园时就
有的,并不影响公园的价值;如果说没有落实到点位、界桩,其责任也完全在于地方政府部门的不作为。
(三)严重违反党的二十届三中全会精神。
观音山森林公园自 1999 年转型以来,一直坚守“保护先行、适度开发”的生态发展理念,为国家为社会可持续性发展,为经济建设和文化建设均做出了重要的贡献,实现直接间接就业上万人,荣获“国际生态安全旅游示范基地”、“中国十佳休闲(生态旅游)景区”、“首批最富文化魅力旅游目的地”、“粤港澳大湾区年度最佳生态旅游企业”、“最美中国旅游目的地”等等数百种荣誉称号。
一旦广东观音山国家森林公园失去“国家级自然保护地”的资质,对于自然生态资源的长期保护、生态结构及生物多样性和独特性将带来重大的破坏性影响,这样的历史责任是任何人都承担不起的。涉及国家重大利益的决策,决不能草率行事,更不能违法渎职。观音山国家森林公园本是广东省和东莞市的光荣,如果撤销其自然保护地的地位,等于宣布了中央支持民营企业、保护生态的政策在东莞的无效。
观音山事件是宣传维护还是阳奉阴违地对待党的二十大三中全会精神的典型实例。
所以,撤销广东观音山国家森林公园自然保护地不只是行政问题,而是政治问题。不仅该行政行为的做出事实不清,证据不足,违反相关法律法规,显失公允,并且与党的二十届三中全会为民营经济营造良好环境、依法维护民营企业产权和企业家权益、鼓励支持民营经济和民营企业发展壮大的精神严重悖离。
(四)法律意见:
观音山国家森林公园作为唯一的民营国家级森林公园,成就斐然,他每年投巨资保护生态。考虑其民营企业的特殊性,应保留其自然保护地的资格,鼓励他们积累经验,探索出一条有别于政府经营国家级森林公园的新路,以资未来做比较研究之用,这对国家有利无害。对于民营企业所存在的问题,应该积极帮助其尽快解决。
建议有关部门进行调查,公开听证,正式公告:撤销 2024年 10 月 15 日《关于全国自然保护地整合优化调整情况的公示》,将广东观音山国家森林公园纳入国家自然保护地名单。
二、广东省自然资源厅、广东省林业局 2021 年 11 月发布的广东省自然保护地规划(2021-2035 年)撤销观音山国家森林公园自然保护地的认定,完全是建立在东莞市政府争夺公园经营权未逞报复行为的基础之上的最终体现,严重失实,显失公平。
《广东省自然保护地规划(2021-2035 年)》称,拟撤销的自然保护区多为无规划范围、无功能分区、无管理机构,无法实际落地管理的自然保护区;此外,自然保护区内人类活动影响较大,区域内存在大面积的村庄、永久基本农田、集体人工商品林,资源保护价值较低,不具备原生性、典型性和代 表性特征,无明确保护对象。拟撤销的自然公园多为存在较多的城镇建成区、村庄等人为活动矛盾点,对问题点位进行核查处理后,余下的自然公园破碎化严重,生态资源完整性不复存在,保护价值偏低。但是,观音山国家森林公园并不存在前述《广东省自然保护地规划(2021-2035 年)》中所列的拟撤销理由的情形,却被撤销了,明显是错误的,相关责任人涉嫌徇私枉法、行私舞弊、滥用职权。

三、东莞市政府争夺观音山国家森林公园经营权的行政行为及阻碍国家森林公园总体规划修编的事实,涉嫌滥用职权、以权谋私。
2005 年 12 月 23 日,国家林业局正式批准设立广东观音山国家森林公园。2006 年 6 月 7 日,东莞市樟木头镇政府就公开对抗国家林业局批文,即下发樟府办[2006]15 号《关于成立观音山国家森林公园改造工作领导小组的通知》,宣布成立专门的领导班子,主要负责观音山国家森林公园变更经营方式工作。
2006 年 6 月 9 日,东莞市樟木头镇政府又曾下发樟府函[2006]8 号《关于调整观音山国家森林公园规划和经营方式的函》,确定对观音山国家森林公园确立新的经营方式由镇政府担任经营主体和投资主体。
2006 年 11 月 21 日,东莞市政府作出东府办复[2006]912 号《关于将观音山国家森林公园纳入全市森林公园建设规划问题的复函》,确定将观音山国家森林公园纳入银瓶嘴市级森林公园总体建设规划中并收回经营权。
2006 年 12 月 6 日,东莞市樟木头镇政府再次出台樟府函[2006]30 号《关于观音山国家森林公园经营权调整有关问题的函》宣布:观音山国家森林公园纳入银瓶嘴森林公园总体建设规划、工程建设资金由市镇两级按比例分担、观音山公司清理相关资产帐目交中介机构评估。
就此问题,2007 年 2 月 9 日,国家林业局森林公园管理办公室及时向广东省林业局下发林园函字[2007]8 号《关于请调查广东观音山国家森林公园权属纠纷的函》,要求广东省林业局抓紧时间组织力量进行调查和协调,切实维护观音山国家森林公园的合法权益并指出:观音山国家森林公园是 2005 年由国家林业局正式批复成立的国家森林公园,管理和经营主体是东莞市观音山森林公园开发有限公司。东莞市政府擅自规定观音山国家森林公园免收门票和收回管理权的行为与《合同法》和《国家级森林公园设立、撤销、合并、改变经营范围或者变更隶属关系审批管理办法》等法律、规章不符。


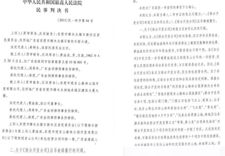
可樟木头镇政府又曾于 2010 年 2 月 1 日根据 2009 年 4 月 8日党政班子联席会议的决定,指示石新居委会(合同主体方)再行通过诉讼方式收回公园范围内所有的土地、建筑物、观光旅游设施及经营权。案件一审广东省高院判决黄淦波与石新居委会所签《联合开发合同》、《协议书》为有效合同应继续履行。原告石新居委会不服判决提起上诉,二审由最高人民法院判决驳回上诉
维持原判。
东莞市政府、樟木头镇政府争夺观音山国家森林公园经营权的行为已被国家林业局确认违法,被樟木头镇政府利用的石新居委会又曾因此提起的诉讼也被法院判决败诉。但公园的经营者却长期遭到东莞市政府、林业局及樟木头镇政府相关人员行政权力下的打击报复。

2018 年 3 月 9 日,广东省国有林场和森林公园管理局为使观音山国家森林公园修编工作按时完成,组织东莞市林业局、观音山国家森林公园、广东省森林公园协会等部门召开了联合工作会议并形成一致意见:由观音山国家森林公园提出申请,东莞市林业局协调观音山国家森林公园和石新社区等关联方完成国家森林公园经营范围的具体落界。并由东莞市林业局主动督导、协调和指导观音山国家森林公园完成总体规划修编工作。
2018 年 10 月至 2020 年 5 月期间,湖南省林业调查规划设计院、北京时代天元旅游开发有限公司接受观音山公司委托曾先后四次到东莞市林业局进行修编勘界,东莞市林业局均以“四界不清”为由拒绝,导致公园修编工作无法推进。
公园方认为:东莞市林业局理由不能成立。东莞市政府批准成立观音山森林公园和广东省林业局、国家林业局批准成立国家观音山森林公园的批文都已经对经营面积、四至范围及坐标做了明确规定。说明观音山国家森林公园四界清楚、坐标分明,手续合法。东莞市林业局以“四界不清”为由阻碍修编,明显属于争夺经营权未逞故意进行泄愤报复。
连年来,观音山国家森林公园曾多次向东莞市委、市政府、市林业局提出书面修编申请,以求尽快履职定界完成修编,均无结果,导致修编工作延期七年一直无法完成。

四、东莞市政府、林业局滥用职权违规发放林权证,剥夺实际管理者观音山公司、黄淦波应该享有森林和林木所有权、使用权及林地使用权的权利人的合法权益。
自从黄淦波于 1999 年 11 月 30 日与樟木头镇石新村民委员会签订 50 年承包合同并获批观音山森林公园之后,曾多次向东莞市人民政府及林业局申请因承包关系应该享有的相应权利,要求颁发林权证,但是东莞市林业局不予办理。
后经查询发现,2005 年 3 月 29 日东莞市人民政府就已经为樟木头镇石新村委会颁发了林权证 9 份,林地面积 6484.5 亩(其中树种林种为松树防护林 3209.7 亩、松树用材林 3274.8 亩),该批林权证的林地、森林和林木的所有权和使用权的权利人均为樟木头镇石新村委会。
林地实际管理人对所发林权证存在争议,认为在承包期内,观音山公司、黄淦波才是林地的实际管理者,林权证的森林和林木所有权、使用权及林地使用权的权利人应为实际管理者观音山公司、黄淦波,可东莞市人民政府在明知二者存在承包合同关系且石新村委会并非实际管理人的情况下,却为樟木头镇石新村委会颁发林权证并确定全部权利,林权证涉嫌虚假,发证程序违法。
东莞市政府不仅没有解决争议并纠正错误,2010 年 10 月 19日,却又为石新社区居民委员会(原樟木头镇石新村委)换发林权证 10 份,林地面积 14341 亩(其中树种林种为荔枝经济林5464.7 亩、针阔混特种林 7842.2 亩、马尾松用材林 1034.1 亩),该批林权证的林地所有权的权利人均为石新社区居民委员会,森林和林木所有权、使用权的权利人及林地使用权的权利人其中7225.8 亩为无主、其余 7115.2 亩为樟木头镇石新股份经济联合社,并擅自变更树种、林种,涉嫌造假,明显存在滥用职权。
至今东莞市政府并未纠错,观音山公司、黄淦波一直不能享有持证权利。
五、东莞市政府、林业局借换证之机擅自改变林种种类和树种性质,将禁止采伐的生态公益林、松树防护林 3209.7 亩擅自改变为限额采伐的商品林范围内的荔枝经济林、用材林,以掩盖因渎职行为造成在国家森林公园内毁林 2000 多亩的犯罪事实。
比较 2005 年 3 月 29 日东莞市人民政府为樟木头镇石新村委会颁发林权证 9 份和2010 年 10 月 19 日换发林权证 10份的树种、林种变化情况,可以发现东莞市政府已以换证为名,将禁止采伐的生态公益林、松树防护林 3209.7 亩擅自改变为限额采伐的商品林范围内的荔枝经济林、用材林,以掩盖因渎职行为造成在国家森林公园内毁林 2000 多亩的犯罪事实。
六、东莞市政府、林业局克扣、挪用观音山林地 20 多年的国家政策性补贴款项,涉嫌犯罪。
连年来,观音山国家森林公园,一直都是自筹资金、自谋发展,成为了国家民营资本进入森林公园行业的一块样板。森林防火、病虫害防治、森林抚育及保护的全部费用都是自行解决,但是按照国家规定这些都是应该有资金和政策性支持的。自 1999年 11 月 30 日至 2005 年 12 月 23 日批准成立观音山国家森林公园,观音山公司、黄淦波管理林地面积 26178 亩;自 2005 年 12月 23 日批准成立观音山国家森林公园至今,观音山公司、黄淦波管理林地面积 9857.7 亩。
20 多年来,为使公园内的森林资源得到有效保护,公园投资超亿元用于植树造林、护林防火、防病除虫、林相改造及古树名木建档保护等工作。购置各种监控设备、灭火机具及森林防火巡逻车等设备,并指派专人对重点路段、重点区域和重点人群实行全天候监控。为切实做好森林防火工作,公园每年都投入大量人力、物力、财力用于森林资源和生态环境的保护,但省、市、镇三级政府对此并未给予财政补贴及扶持,连市政府农村集体非经济林每年每亩 100 元生态补贴的林业惠民政策也从未得到落实。观音山公司、黄淦波作为实际投资人和管理人却未享受分文。

七、观音山国家森林公园内遭不法分子毁林 1000 多亩种植果树,曾多次向东莞市政府、林业局及森林公安报案,行政执法因受石新社区利益因素的影响,使犯罪嫌疑人一直逍遥法外,至今未追究刑事责任。由此引发毁林事件屡禁不止,公园投诉无果。
2015 年前后,公园曾遭不法分子毁林开荒种植果树 13 块,2015 年 11 月 26 日,经河北省沧州科技事务司法鉴定中心鉴定毁林种植荔枝树面积为 1085.91 亩;2023 年 8 月 20 日,大连鸿泰海洋资源资产价格评估有限公司对观音山国家森林公园范围内部分被砍伐林木面积、树种、株数、蓄积量及其价值进行评估的数据显示:公园内部分被砍伐林木面积 1122.7 亩,毁林树种为樟树、马尾松、马占相思、木荷、壳菜果、鹅掌柴等,株数为55722 株,蓄积量为 11282.69 立方米,价值为 5353636 元。
连年来,观音山国家森林公园曾多次向东莞市政府、林业局及森林公安报案,行政执法因受石新社区利益因素的影响,使犯罪嫌疑人一直逍遥法外,至今未追究刑事责任。由此引发毁林事件屡禁不止,公园投诉无果。

八、至目前在观音山国家森林公园内违规建设的豪华坟墓20 多处,毁林面积几十亩,均分布在公园的主林区域,不仅破坏了森林资源,而且严重影响国家森林公园景观,同时存在严重的火灾隐患,连年来曾多次向东莞市政府反映处理,至今无一处得到林业、消防及殡改部门查处整改。

九、观音山国家森林公园里毁林建设的豪华别墅、工厂、会所、农家乐、住宅等 70 多处却成了“不倒翁”,多数由东莞市、樟木头镇某些官员在充当“保护伞”均存在利益关系。
典型案例一:2009 年石新社区主任蔡树生,擅自在公园内砍伐近 6 亩森林,占用林地约 4000 ㎡兴建了两栋大别墅,后因山体滑坡被搁置。至今东莞市、樟木头镇政府及职能部门包庇犯罪不作处理。

典型案例二:东莞市相关职能部门在利益的驱动下,在国家森林公园内违规为多名香港籍人士办理《集体土地建设用地使用证》,属于行政审批环节的腐败行为。目前,坐落在观音山国家森林公园内的违法别墅 22 栋,规模最大的则为公园的主干道吉祥路两旁香港籍人士余兴的“名门一号”两栋和香港籍人士潘宝燕的“颐雅山房”一栋。
据公园方调查情况显示:余兴和潘宝燕及子女 4 人均系香港籍人士,均不具有樟木头镇石新村民委员会村民户籍,原籍也不具有石新村民委员会居民身份。
余兴,于 1994 年在观音山森林公园内获批东莞市政府颁发的东府集用[1994]字第(1900190300338)《集体土地建设用地使用证》一份,用地面积 140 ㎡,未建房,其人 2008 年又购买相邻罗美兰的房屋一处。时隔 16 年到了 2009 年,砍伐约 1000 ㎡森林,超占林地面积 1500 ㎡建起了占用林地面积约 1700 ㎡的大别墅,同时又对购买罗美兰的房屋进行了扩建,该两栋别墅自命名为“名门一号”。
潘宝燕及其子女 4 人,1997 年在观音山森林公园内获批《集体土地建设用地使用证》5 份,分别为东莞市政府颁发的东府集建[1997]字第 0619454 号(1900190301781)、第 0619455 号(1900190301778)、第 0619457 号(1900190301782)、第 0619458号(1900190301783)、第 0619459 号(1900190301779),每份用地面积 120 ㎡,未建房,时隔 5 年后到了 2001 年,毁林超占林地面积约 1300 ㎡,建起了占用林地面积约 2000 ㎡高度 6 层的大别墅一栋,自命名“颐雅山房”。
从该三栋大别墅的建设情况看,虽然东莞市政府颁发有《集体土地建设用地使用证》,但是审批程序违法,明显存在超越职权、化林地为建设用地为不具备拥有宅基地资格的香港籍人士颁发《集体土地建设用地使用证》的违法行为,属于行政审批环节的腐败行为。且该《集体土地建设用地使用证》均已超过法定建设期限两年,属于应注销登记、收回土地的无效证件。
至目前分布在观音山国家森林公园里的这些违法建筑、违法项目均安然无恙,无一处被政府强制拆除。据了解,这些违法建筑多数由东莞市、樟木头镇某些官员在充当“保护伞”均存在利益关系。

十、两期违法项目未批先建,穿越观音山国家森林公园核心景区,大面积毁林约 500 亩,使国家森林公园植被遭到严重破坏,在利益的驱动下地方政府及相关职能部门助阵支持违法不究。
1、中石油西气东输二线广深支线(东段)东莞市樟木头镇观音山施工路段工程违法项目,据 2008 年 9 月份国家环境保护部对该工程项目的环评和批复显示,输气管道线路是绕过观音山国家森林公园施工的,而中石油天然气公司却擅自改变审批方案,在未经观音山国家森林公园同意、无赔偿方案的情况下,组织工人及大型开挖机械进入公园内核心景区,进行暴力施工,以“大开挖”的方式,推平森林,剖开山体,铺设了一条长 3 公里、宽30 米的天然气管道线路,破坏森林面积近 300 亩,使国家森林公园的生态环境和森林资源破坏严重,公园作为林地的管理方至今未得到赔偿。
2、2011 年 9 月 28 日,从莞高速观音山特长隧道动工,从观音山国家森林公园中开挖长 3215 米、宽 15 米、高 6 米的山间隧道,项目未批先建,2013 年 9 月 6 日隧道左线贯通。隧道以爆破方式劣夺性掘进,威胁到了修造在观音山上的世界第一大花岗岩观音雕像安全,并大面积毁林约 200亩,严重破坏了观音山山脉的主体结构和自然景观,对观音山生态环境和森林生物链造成无法估量的损失。

十一、从 2002 年起,南方电网旗下的广东供电公司、东莞市供电公司,多次在观音山国家森林公园毁林施工,把多组高压线铁塔架设在园区内,大面积破坏了公园核心地段的森林资源,严重影响了公园整体规划的实施。
目前共有七组高压线路分布在公园主要游客通道上空,二十余座高压线铁塔建设在核心景区内,分别为 220 千伏东莆甲乙线、110 千伏古塘线、110 千伏古清线、110 千伏古裕线、110 千伏古樟乙线、110 千伏鹿窝输变电配套线路和 220 千伏东莞—角布双回送电线路。其中五组分别属于广东电网、东莞市供电公司、东莞深能源樟洋电力有限公司和广东粤港供水有限公司施工的违法建设项目。线路最低处距离地面游客通道仅为 4 米多,无防护措施,违反《电力设施保护条例》规定,极其容易发生火灾及人身安全事故,使每年超百万游客的生命安全置于极度危险的环境之中。是国家森林公园遭受了不可估量的损失,至今违法项目依然存在不整改不赔偿。

十二、观音山国家森林公园遭遇电力部门“卡脖子”25 年,至今园区仍有 80%的服务区域没有市政电力供应,只能靠发电机组发电运营,给公园管理和游客服务带来很大的困难。均与政府争夺公园经营权及电网公司违法项目穿越公园核心景区毁林有关联关系。
十三:公园景区申请门票市场调节价被“卡壳”20 年。
自 2006 年 4 月至今,东莞市发改局对观音山公园门票价格实行的政府定价一直是 45 元。在这 20 年间,整个社会经济运行情况发生了翻天覆地的变化,市场物价上涨、职工工资收入提升,造成运营成本大幅度提高,45 元的门票价格,不仅低于国内同等级的景区,也低于省内周边的景区,一直偏低的政府定价已经严重制约了观音山公园的发展。期间公园方曾多次申请上调门票价格,但都被拒绝,而给出的理由居然是把石新社区的集体林地错误的认定为公共资源,均属于东莞市政府职能部门故意错误认定造成。

十四、2002 年至今,东莞市政府、林业局不作为、乱作为,造成观音山国家森林公园遭不法分子毁林开荒种植果树 13 块,毁林建设豪华别墅、工厂、会所、农家乐、住宅、豪华坟墓 90多处,及架设高压线路、高速公路开挖隧道、铺设天然气管道等违规项目施工,共计毁林 2000 多亩,而东莞市政府、林业局、樟木头镇政府的某些官员牺牲国家资源坐享渔利涉嫌犯罪。鉴于以上所述事实,观音山国家森林公园在对国家林业和草原局、自然资源部关于撤销观音山国家森林公园自然保护地的公示提出异议,可惜至今未有答复。
建议观音山公园及公司依法依规保护自身权益。同时,也希望相关部门积极采取行动,使“观音山事件”尽快得到彻底解决。
1、要求对国家林业和草原局、自然资源部撤销观音山国家森林公园自然保护地的错误公示尽快予以纠正。
2、要求东莞市政府、林业局撤销滥用职权为石新社区颁发的林权证。及时把观音山国家森林公园范围内的森林和林木所有权、使用权及林地使用权的权利人确权给实际管理者观音山公司、黄淦波。
3、要求东莞市政府、林业局支付前 25 年克扣挪用公园林地抚育管理的全部政策性补贴款项。
4、要求对长期盘踞在观音山国家森林公园内的全部违法建筑、违法项目及砍伐种植物予以拆除,恢复被毁林地面积 2000亩。并由东莞市政府、林业局和樟木头镇政府对其监管缺失给观音山国家森林公园造成的巨额损失承担赔偿责任。
5、①要求南方电网及所属供电公司承担对观音山国家森林公园的供电责任尽快完成供电; ②拆除穿越公园违法架设的供电线路; ③赔偿因穿越国家森林公园架设高压线毁林、占用林地及影响核心景观妨碍国家森林公园总体规划实施造成的全部经济损失,以及 25 年故意不给公园供电而造成的全部经济损失。
6、要求东莞市政府承担因渎职行为造成西气东输项目、从莞高速穿越观音山特长隧道等违法项目大面积毁林严重破坏观音山山脉的主体结构和自然景观的全部赔偿责任。
7、要求东莞市物价部门纠正对观音山国家森林公园林地性质的错误认定,对公园景区门票按照市场调节价予以批复上涨,并赔偿公园因此遭受的全部经济损失。
8、要求对举报人所举报的违法事实涉及的相关责任人追究责任。

9、要求依照《宪法》第 41 条之规定,由东莞市政府及其国家工作人员赔偿观音山国家森林公园因此遭受的全部经济损失。
东莞市政府等部门及工作人员针对观音山公园长达二十余年的违法违纪侵权行为,早已不是工作不作为、乱作为等借口可以搪塞,其带来的社会负面影响已严重阻碍了东莞地区的经济、社会发展,而生态环境被破坏国内罕见。
“观音山事件”如果能在广东省委和省政府及相关部门的努力下,得到妥善的处理,相信东莞的反腐反贪和营商环境将得到认真的改善。
河南郑州一物流公司被指拖欠农户土地租 经商之道,诚信为本。河南信基物流有限公司无视商业信誉,拖欠我们农户的土地租金长达5年之久。恳请上级领导出面协调解决,维护我们农民的合法权益。近日,河南省郑州市新密市...
温州再现“锁喉执法”致一民企负责人受 公平正义,国之基址。近日,浙江省温州市乐清市一民营企业负责人王某辉致函有关部门,反映因当地交通综合执法人员锁喉执法给其造成轻微伤,至今三个多月没有得到公正解决的问...
郑州一公司诉称遭受执行冤案给其造成巨 公平正义是司法的灵魂和生命,要深化司法责任制综合配套改革,加强司法制约监督,健全社会公平正义法治保障制度,努力让人民群众在每一个司法案件中感受到公平正义。近日,郑...
男子诉称被他人辱骂、恐吓,事发一年多 信访是送上门来的群众工作,要通过信访渠道摸清群众愿望和诉求,找到工作差距和不足,举一反三,加以改进,更好为群众服务。2024年4月16日深夜,镇领导刘某旭等人打电话对我进行...
监管职责何在?吉林省民政厅“阴阳文书 监管职责何在?吉林省民政厅阴阳文书深陷包庇质疑 司法厅副厅长林松在前台保驾,民政厅在后方护航,谁在为田大原打造免罪金牌? 引言:权力与法律的博弈 这是权力对法律的一次公...
东莞“观音山事件”真的无解吗?广东省 东莞观音山事件真的无解吗?广东省委省政府该为保护生态环境和东莞的营商环境出手了! 观音山事件由来已久,媒体报道最先始于2007 年的《绿色时报》半版报道;2012 年《中华建筑报》...
东莞观音山景区2000亩林木惨遭毁坏,谁之 图片说明:群山环抱、云雾缭绕的广东观音山国家森林公园。 金秋十月,是丰收的季节,也是浪漫的时节。在这个美好的季节里,广东观音山国家森林公园(下称东莞观音山景区)的第...
徐秦起诉社保中心扣发其四年养老金 江苏高邮人权捍卫者徐秦因煽动颠覆国家政权罪,被中共判处有期徒刑4年,于今年7月11日刑满释放。今年9月,徐秦被高邮社保局人员告知,将逐月扣除徐秦此前服刑4年期间的养老金。...
自由雕塑公园·自由与信仰的光/杨长兵 沙漠里,十一月的太阳依旧炽烈。义工们在陈维明老师的指导下,忙着组装新的雕塑。 忽然,园外传来低沉的轰鸣,仿佛远方滚来的雷声。几辆哈雷摩托驶入自由雕塑公园,骑士们戴着...